ENVIRONMENT
環境を知る
「やってみたい」を応援!先輩やメンターの支えで、安心してスキルアップ。
先輩の丁寧な指導やメンター制度、資格取得支援など、あなたの挑戦を温かく支える環境です。
スキルアップ・資格取得支援
- 外部講習・研修受講の補助
- 先輩社員による実地指導・サポート体制
- メンター制度
- 係員研修
- 資格取得支援制度
施工管理技士、建築士など、業務に関わる資格取得を会社がサポートします。
また、該当する資格を取得された場合は手当が出ます。(一級建築士:月額40,000円、1級建築施工管理技士:月額15,000円)
教育・評価制度
- 2ケ月に一度 OJT シートによる振り返り
- 能力考課表をもとにした面談
「頑張った分だけ、ちゃんと評価されたい」そんな想いに応えるために、当社では OJTシートや能力考課表を使って一人ひとりの成長をしっかり見つめています。評価の結果はきちんとフィードバック。「次はこうしてみよう」「ここがすごく良かった!」と、前向きにステップアップできるようサポートしています。
社員が安心して、長く働ける環境を。
私たちは、地域に根ざした建設会社として、社員一人ひとりが安心して働ける環境づくりを大切にしています。
現場の安全・健康はもちろん、仕事とプライベートの両立や、仲間とのつながりを大事にした制度を整えています。
働きやすい環境づくり
- 各種手当あり(資格手当・家族手当・通勤手当・現場手当など)
- 勤怠アプリによる時間管理
- スマホ・タブレット会社支給
- 女性専用トイレの設置
- 土日祝休み(休日出勤の場合は振替休日を取得していただきます)
現場の進行に合わせながら、しっかりと休める勤務体制です。
- 現場は主に京都市内
長距離移動が少なく、無理のない通勤が可能です。
休暇制度
(しっかり休める制度が充実)
- ジョイフル休暇(全社員対象)
年に一度、土日を含めた4連休を計画的に取得。リフレッシュや家族との時間を大切にできます。
- 5日連続休暇(勤続5年以上対象)
長く働く社員をねぎらう制度。5日間の連続休暇を計画的に取得できます。
健康と安全のサポート
- 年1回の健康診断(検査項目の充実・再検査費用は会社が半額負担)
- 熱中症対策用品・空調服支給
- 安全大会・現場巡回の実施
- ストレスチェックの実施
- ハラスメント相談窓口
社員の安全と健康を最優先に考えています。
ライフイベント支援
- 配偶者の出産時に5日間、子供が1歳になるまでに7日間の特別休暇が取得可能
- 産前産後休暇・育児休業制度
- 介護休業制度
- 慶弔休暇・結婚休暇
- 退職金制度(勤続10年以上)
- 永年勤続表彰制度
- 職場積立 NISA
社内コミュニケーション
- 誕生日会(毎月開催)
同じ月に誕生日を迎える社員で集まり、ランチを楽しみます。
職種や現場を超えて交流できる、温かい社内イベントです。
職種や現場を超えて交流できる、温かい社内イベントです。
- 厚生会レクリエーション
社員と家族の親睦を深めるためのレクリエーションを年に1回開催しています。
認定と取組
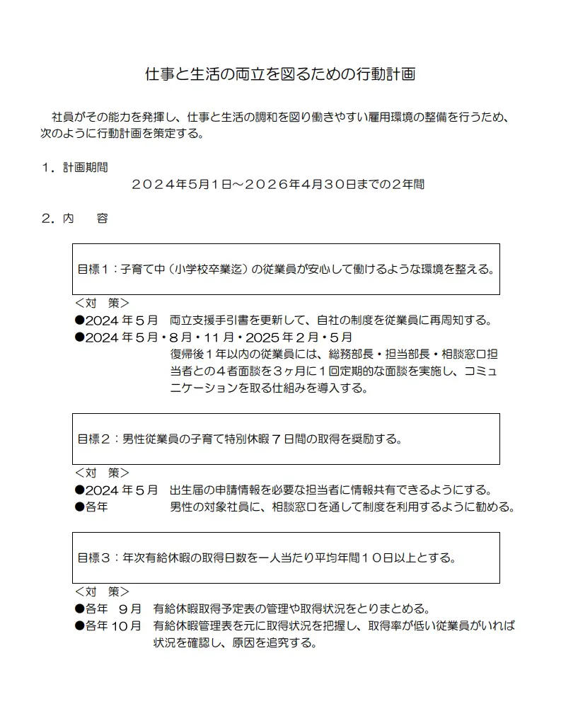
行動計画(次世代育成支援対策推進法)
社員がその能力を十分に発揮し、仕事と生活の調和を図りながら働ける雇用環境を整備するため、次のとおり行動計画を策定しています。
【計画期間】2026年5月1日~2028年4月30日
詳しくは画像をクリックしてPDFをご覧ください。
くるみん認定(次世代育成支援企業)
2010年5月28日「次世代育成支援対策推進法」に定められた基準を満たし、目標を達成したことにより、厚生労働省から次世代育成支援企業として認定を受けました。
弊社は社員が気兼ねなく両立支援制度を利用することができるように、計画的に職場風土改革に取り組み、各種制度の改善や対策を実施してきました。
今後も引き続き職場風土改革に取り組み仕事と育児の両立できる環境づくりを進めてまいります。